Ультразвуковая пушка своими руками.
Сегодня в сети можно найти огромное количество конструкций ультразвуковых генераторов, но я бы хотел поделиться конструкцией самого простого и доступного из них.
Ультразвуковая пушка собрана своими руками всего на двух логических инверторах и имеет минимальное количество комплектующих компонентов. Несмотря на простоту сборки, конструкция достаточно мощная и может применяться против пьяных алкашей, собак или подростков, которые засиживаются и поют в чужих подъездах.
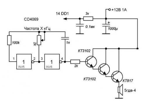
Для генератора подойдут микросхемы \u0421d4049 (Hef4049), Cd4069, или отечественные микросхемы к 561 ЛН 2, к 176 ПУ 1, к 176 ПУ 3, к 561 ПУ 4, или любые другие микросхемы стандартной логики с 6-ю или 4-я логическими инверторами, но придется менять цоколевку.
Наша схема ультразвуковой пушки на микросхеме Hef4049 выполнена. Как уже было сказано, нам нужно задействовать всего два логических инвертора, а какие из шести инверторов задействовать - вам решать.
Сигнал с выхода последней логики транзисторами усиливается. Для раскачки последнего (силового) транзистора в моем случае применены два маломощных транзистора КТ 315, но выбор огромный, можно ставить любые NPN транзисторы малой и средней мощности.
Выбор силового ключа тоже не критичен, можно ставить транзисторы из серии Kt815, Kt817, Kt819, Kt805, КТ 829 - последний является составным и будет работать без дополнительного усилителя на маломощных транзисторах. С целью повышения выходной мощности можно использовать мощные составные транзисторы типа КТ 827 - но для его раскачки дополнительный усилитель все-таки будет нужен.
В качестве излучателя можно использовать любые СЧ и вч головки с мощностью 3-20 ватт, можно также задействовать пьезоизлучатели от сирен (как в моем случае.
Подбором конденсатора и сопротивления подстроечного резистора - настраивается частота.
Такая ультразвуковая пушка, собранная своими руками, вполне подойдет для охраны дачной территории или частного дома. Но не нужно забывать - ультразвуковой диапазон опасен! Мы не можем слышать его, но организм чувствует. Дело в том, что уши принимают сигнал, но мозг не способен раскодировать его, отсюда и такая реакция нашего организма. Автор неизвестен.




