Предварительный усилитель стерео. Простой мощный стерео усилитель на одной микросхеме Tda7297.
- Предварительный усилитель стерео. Простой мощный стерео усилитель на одной микросхеме Tda7297.
- Интегральный усилитель - что это?
- Высококачественный предварительный усилитель с темброблоком схема. Предварительный усилитель с темброблоком на TDA1524
- Предварительный усилитель стерео. Схема предварительного усилителя
- TDA7297. Собери сам (DIY) - самый дешевый усилитель на TDA7297
- Высококачественный предварительный усилитель с темброблоком. Предварительный усилитель с темброблоком
Предварительный усилитель стерео. Простой мощный стерео усилитель на одной микросхеме Tda7297.
Он имеет минимум деталей и очень компактен - так же, как и мини - стерео усилитель.
Построение усилителя на микросхеме Tda7297 не требует много обвеса. Электронная схема построена по схеме, предложенной производителем из Datasheet с небольшими доработками, в частности, добавление регулятора громкости с использованием двойного логарифмического потенциометра на 10 ком.
Tda7297 микросхема с выходным мостом и, следовательно, подключаемые колонки должны быть снабжены электролитическими конденсаторами.
Конфигурация выходного моста проста - два одинаковых усилителя для каждого канала, работающего в противофазе. Каждый вывод выхода подключен к одному полюсу динамика. Подобное управление выходным напряжением позволяет получить высокую мощность с очень низким напряжением питания. По заявлению производителя, эта схема может работать при напряжении от 6, 5 вольт до 18 вольт. В данном варианте использовалось напряжение в 12 в.
Резистивный делитель, состоящий из двух сопротивлений 47 ком, и электролитический конденсатор 10 мкф на 25 вольт служат для устранения искажений при включении питания. Два конденсатора по 2, 2 мкФ - полиэстер или керамические.
Микросхему Tda7297 необходимо разместить на радиаторе. В данной конструкции применен теплоотвод в виде листового алюминия толщиной 2 мм и площадью около 45 кв. См.


Интегральный усилитель - что это?
Каждый более или менее опытный в теме акустической техники человек знает, что усилитель является крайне важным элементом аудиосистемы. Он отвечает за усиление звукового сигнала, поступающего от источника, коммутирует подключенные устройства, регулирует громкость воспроизведения и контролирует процесс передачи звука, в целом. Обработанный сигнал от усилителя поступает к колонкам, которые его воспроизводят.

По типу конструкции усилители разделяют на несколько категорий: одноблочные, двухблочные и трехблочные. Каждый тип отличается своими особенностями. Важное место в мире аудиотехники занимают одноблочные, или интегральные усилители. Конструкция таких устройств предполагает размещение всех функциональных блоков в одном корпусе: органов управления, предусилительной части и непосредственно усилителя мощности звука.
Категория интегральных усилителей, в свою очередь, также разделяется на три подкатегории:
- Ламповые . Устройства, сконструированные на основе работы радиоламп. Именно они выступают в качестве усиливающих звук элементов. Лампы не способны обеспечить высокую мощность, но при этом обеспечивают более теплое и деликатное воспроизведение среднечастотного и высокочастотного звука. Этим они и примечательны для любителей музыки, хотя далеко не всегда к ним с первого раза удается подобрать подходящую акустику.
- Транзисторные; Схемотехника таких устройств основывается на применении в качестве усилительных элементов транзисторов. Они более практичны, и выдают высокую мощность. Отлично подходят для прослушивания музыки, в которой преобладают низкие частоты. Бас транзисторного усилителя отличается высокой точностью и плотностью.
- Гибридные. В таких усилителях для повышения мощности звука одновременно используются и транзисторы и лампы. За счет этого достигается оптимальное сочетание преимуществ обеих технологий. Грамотно спроектированные и качественно изготовленные гибридные усилители являются универсальными. Они отлично справляются с воспроизведением музыки любых жанров, вне зависимости от того, какая область частот преобладает.
По типу подключения питания интегральные усилители бывают двух видов: со встроенным блоком питания, и с выносным блоком питания. Последний менее удобен в эксплуатации, поскольку пользователю приходится иметь дело с дополнительными электронными устройствами и проводкой.
Цифровые и аналоговые интегральные усилители в наше время получили наибольшее распространение. Ими пользуются в квартирах, домах и офисах. Они стоят относительно недорого, и при этом обеспечивают достаточно высокое качество звучания. Кроме того, с ними не возникает проблем при соединении с другими элементами акустических систем.
Все эти сведения помогут пользователю сформировать общее представление о том, что такое интегральный усилитель . В повседневной жизни этот термин встречается редко. Гораздо чаще вы будете слышать упоминания о стереоусилителях и усилителях Hi-Fi, но большое количество терминов, относящихся к одному типу конструкции не должно сбивать вас с толку. Запомните на будущее: всё, что мы сейчас перечислили – это и есть интегральные усилители.
Высококачественный предварительный усилитель с темброблоком схема. Предварительный усилитель с темброблоком на TDA1524
Предварительный усилитель с темброблоком на TDA1524 собираем по схеме ниже, за исключением маленьких доработок, произведенных в хоте испытания)
Первое: добавление переменных резисторов, для синхронизации предварительного усилителя с усилителем мощности, в нашем случае это.
Второе: добавление двух конденсаторов на выходы. После тестирования выяснено, что они нужны, звучание получается более приятное.
Третье: я решил поменять местами громкость, баланс, ВЧ и НЧ. И сделал слева на право громкость, баланс, ВЧ, НЧ. Можно не переделывать) Это я сделал чисто под себя.
Четвёртое: чтобы не грелась моя микросхема TDA1524, я припаиваю её с низу схемы, и она получает охлаждение от корпуса.
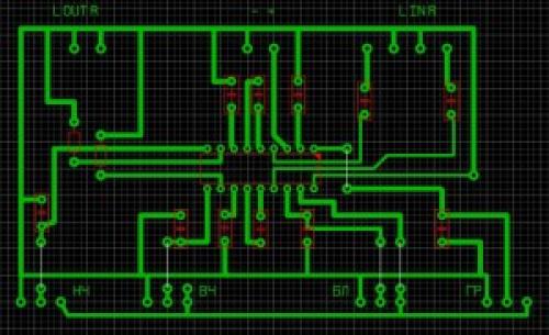
Пятое: травлю схему в зеркальном отображении для правильной установки микросхемы.
Шестое: питать данный Предварительный усилитель с темброблоком на TDA1524 будем от питанием 10 вольт.
Сама схема, без доработок.

Схема с доработками. 2 конденсатора и 2 переменных резистора на выходы.

Прекрасно, приступаем к рисованию платы.

Схема с доработками.

Добавленные конденсаторы и переменные резисторы. Чуть не забыл, я продублировал выход (сделал выход на индикацию), от него я буду выводить сигнал на , но об этом в отдельной статье.

Изначально конденсаторы замкнуты, это я сделал для тестирования.
Тестировал, один канал оставил с подключенным конденсатором, второй оставил без него и проверил, с конденсатором получше, запаял второй. Так что не забудьте разорвать дорожку под конденсаторами.
Также в данной схеме перевёрнуты резисторы громкости, баланса, ВН и НЧ.
Печатаю на текстолит зеркально и микросхему ставлю со стороны дорожек.
Соответственно, у меня громкость самая первая с левой стороны, чтобы сделать плату с громкостью с правой стороны, необходимо поменять местами левые на правые контакты переменных резисторов. Если этого не сделать, у вас громкость будет увеличиваться в обратную сторону.
Травим, залуживаем, впаиваем.


Рекомендую, до впаивания деталей, проверить все дорожки мультиметром на контакт.
Часто бывает так, вроде дорожка есть, а она нерабочая или с огромным сопротивлением.
Предварительный усилитель с темброблоком на TDA1524 готов, сборку в корпус из-под очередного мёртвого DVD сделаем сразу с.
Будем использовать для них наш сделанный выход на предусилителе. Запитаем. Сделаем вход и выход. Поместим в корпус.
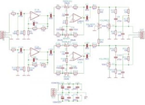
Предварительный усилитель стерео. Схема предварительного усилителя

В качестве операционного усилителя можно применять любой другой двух канальный ОУ.
На снимке печатная плата:
Компоновка элементов на печатной плате.
Номиналы всех установленных в схеме элементов показаны на картинке ниже:
Список компонентов:
Данную модель преампа можно применять как в комплекте усилителя мощности звука, так и как дополнительный модуль предварительного усилителя.
TDA7297. Собери сам (DIY) - самый дешевый усилитель на TDA7297

Всем привет.
Как то одним зимним вечером (правда бесснежным) мне захотелось заказать что нибудь спаять. Решил, что буду паять усилок, когда нибудь может и применю его куда нибудь)
Сам набор состоит из 8 деталек + плата, там все элементарно в сборке, поэтому не фоткал сборку и т.д.
Ниже только готовый (почти, надо бы регулятор громкости приделать, да и корпуса нет) вариант, пара фото внешнего вида, да и тест.
Итак, цена была самой минимальной на али, пришло за месяц.
В комплекте плата, куда надо паять элементы, далее микросхема tda7297 (15 ватт (при кни — 10%) *2 канала), 2 конденсатора на 10mf 50v и 100mf 25v, 2 резистора по 47 кОм, 2 неполярных конденсатора 0,22 мкФ, да диод для защиты от переплюсовки.
Все. Все просто и легко. Осталось приделать радиатор для охлаждения. Я меня радиатор от 3 пня — отлично справляется.
Ну и еще для удобства я к выходу под колонки припаял клеммники винтовые, благо давно были заказаны и просто валялись.
Когда я все запаял, у микросхемы несколько ножек не были запаяны. Как я понял — это для того, чтобы можно было немного пошаманить и сделать режимы mute и ST-BY.
В пайке опыта не много, да и я паял на работе паяльником из фикспрайса, это было сложно, но я все контакты пропаял хорошо, но заднюю часть не покажу)
С другой стороны может и не красиво получилось, но припаяно намертво)
Подключал к блоку питания jazzway bsps 25w (12v -2.1a). Не фонит совсем.
Ну и качество звука. Подключал к советским колонкам 15 ас — 109.
Я не могу конечно о нем(о звуке) профессионально судить, но для большинства людей качество будет хорошим. Для дома громкости хватит вполне. Басы имеются.
Меня всем устраивает. Цену 100% оправдывает. Удовольствие от сборки и результата я получил))
Высококачественный предварительный усилитель с темброблоком. Предварительный усилитель с темброблоком
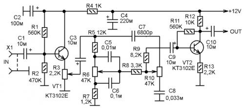
Многие радиолюбители сроят УМЗЧ на основе микросхем-интегральных УМЗЧ, обычно предназначенных для автомобильной аудиотехники. Главное достоинство их в том, что вполне качественный УМЗЧ получается в кратчайший срок и с минимальными трудовыми затратами. Недостаток только в том, что УНЧ получается не полный, без предусилителя с регулировками громкости и тембра. На рисунке приведена схема простого предусилителя с регулятором громкости и тембра, построенного на самой распространенной элементной базе - транзисторах типа КТ3102Е. У усилителя достаточно большое входное сопротивление, чтобы он мог работать практически с любым источником сигнала, от звуковой карты ПК и цифрового плеера, до архаичного проигрывателя виниловых дисков с пьезоэлектрической головкой звукоснимателя. 
Каскад на транзисторе VT1 построен по схеме эмиттерного повторителя и служит, в основном, для повышения входного сопротивления, и снижения влияния параметров выхода источника сигнала на регулировку тембра.
Регулятор громкости - переменный резистор R3, одновременно является и нагрузкой эмиттерного повторителя на транзисторе VT1.
Далее - пассивный мостовой регулятор тембра по низким и высоким частотам, выполненный на переменных резисторах R6 (низкие частоты) и R10 (высокие частоты). Диапазон регулировки 12dB.
Каскад на транзисторе VT2 служит для компенсации потерь уровня сигнала в пассивном регуляторе тембра. Коэффициент усиления каскада на VT2 во многом зависит от величины ООС, конкретно сопротивления резистора R13 (чем меньше, тем больше коэффициент усиления). Режим по постоянному току выставляется резистором R11 для каскада на VT2 и R1 для каскада на VT1.
Стереофонический вариант должен состоять из двух таких усилителей. Резисторы R6 и R10 должны быть сдвоенными, что бы регулировать тембр одновременно в обоих каналах. Регуляторы громкости можно сделать раздельными для каждого канала.
Напряжение питания 12V, однополярное, соответствует номинальному напряжению питания большинства микросхем - интегральным УМЗЧ, рассчитанных на работу в автомобильной технике.