Наука для всех простыми словами

Самый лучший сайт c познавательной информацией.

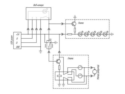
Крутая веб - камера в стиле стимпанк.

01.08.2017 в 10:52

Автор Роман Сазонов
Крутая веб - камера в стиле стимпанк..

Крутая веб - камера в стиле стимпанк. 01
Крутая веб - камера в стиле стимпанк. 02
Крутая веб - камера в стиле стимпанк. 03
Крутая веб - камера в стиле стимпанк. 04
Крутая веб - камера в стиле стимпанк. 05
Крутая веб - камера в стиле стимпанк. 06
Крутая веб - камера в стиле стимпанк. 07
Крутая веб - камера в стиле стимпанк. 08
Крутая веб - камера в стиле стимпанк. 09